手机访问

手机扫一扫

|投诉/建议
400-689-2779

全国统一学习专线 8:30-21:00

苏州CAD培训班 - 才思教育

苏州CAD培训班 - 才思教育

上课方式:直播,面授
班级类型:小班
上课时段:白天班,晚班
价       格:¥询价

苏州CAD培训班 - 才思教育课程详情

关键词:CAD培训班

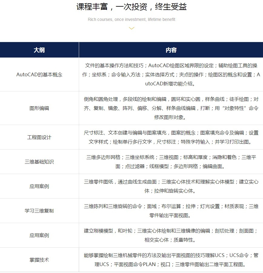
CAD机械制图培训

CAD是指利用计算机及其图形设备帮助设计人员进行设计工作。

设计人员通常用草图开始设计,将草图变为工作图的繁重工作可以交给计算机完成;

由计算机自动产生的设计结果,可以**作出图形,使设计人员及时对设计作出判断和修改。

CAD机械制图培训

CAD机械制图培训

CAD机械制图培训

CAD机械制图培训

相关新闻 更多 >